在抖音这片充满无限可能的短视频蓝海中,民营医院正逐步探索着以内容为王的新营销疆域。然而,不同于其他行业,医疗健康领域的敏感性和严格监管要求民营医院在推广时必须步步为营,谨慎前行。
每一条视频、每一个字眼,都需经过精心策划,确保既吸引目标受众,又不触碰政策与平台的红线。
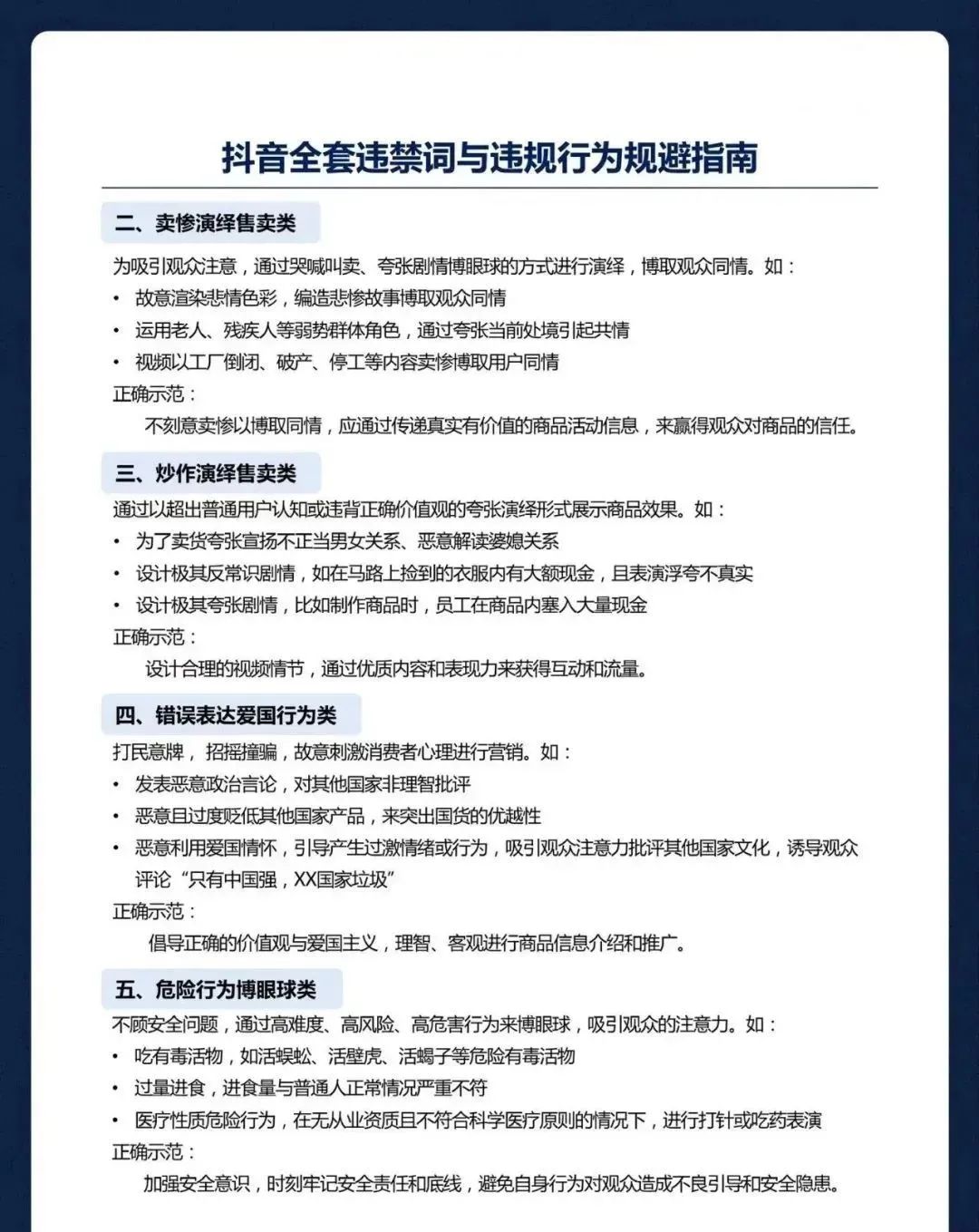
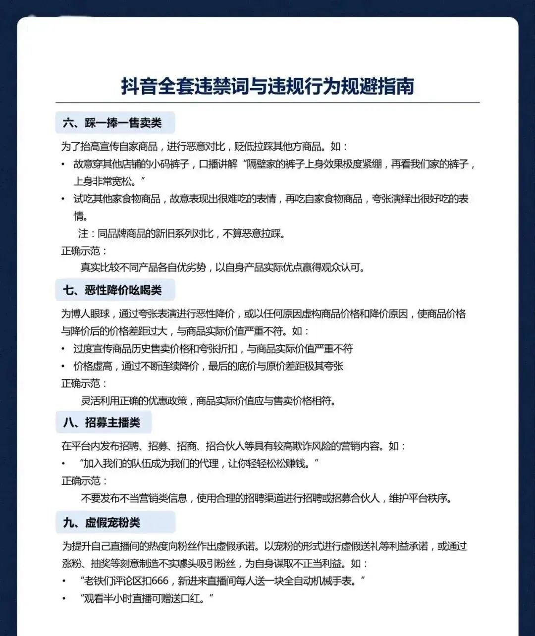
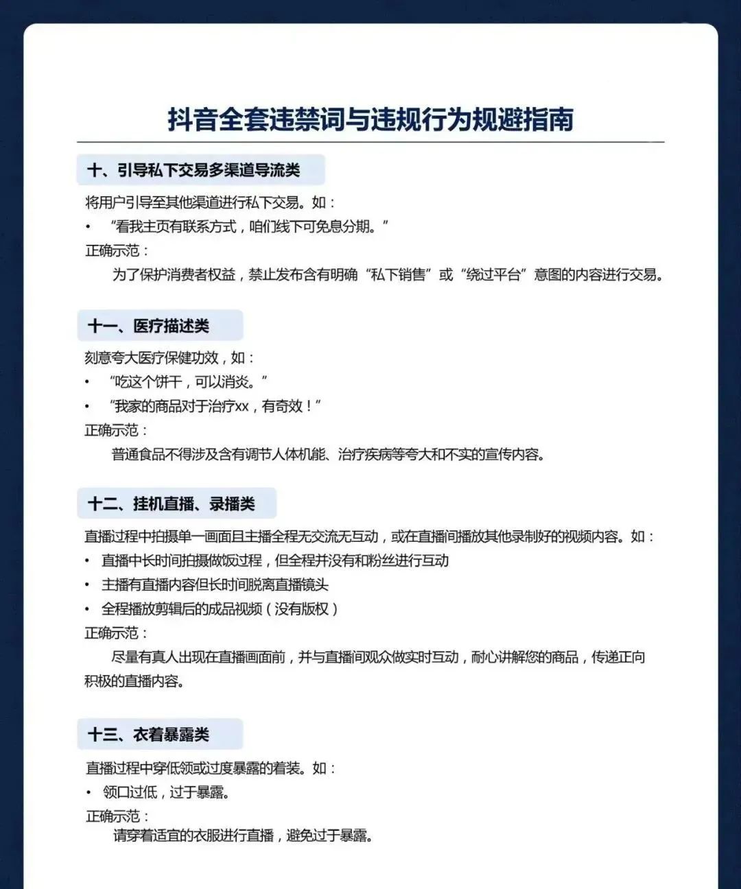
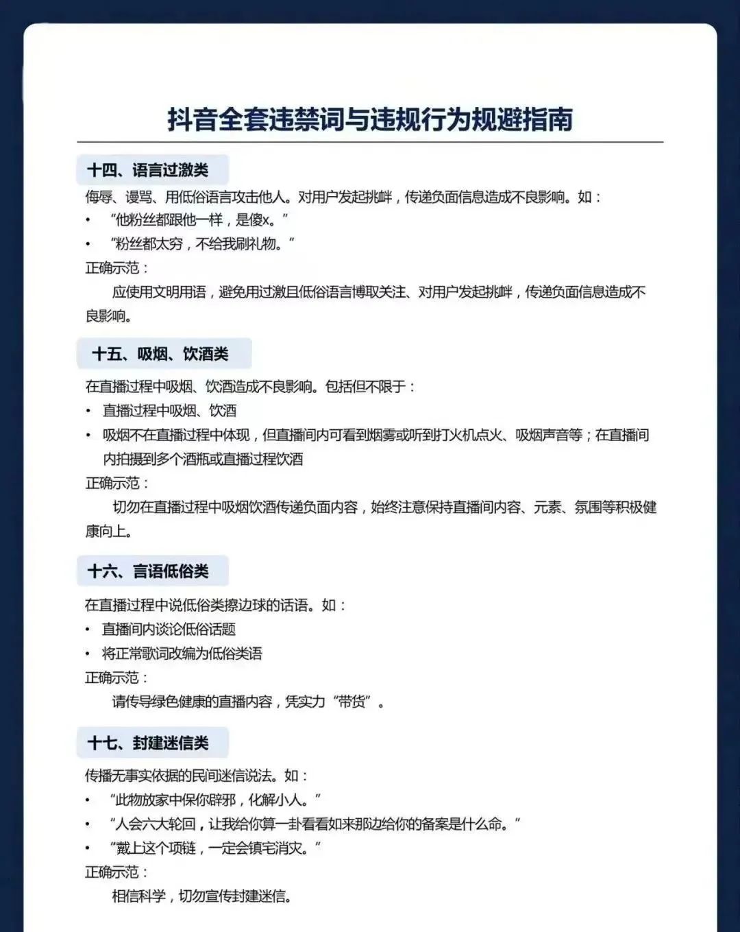
随着抖音对医疗内容管理政策的不断更新与完善,民营医院面临着更为细致复杂的合规挑战。从虚假宣传、不实信息到滥用关键词,任何细微的失误都可能对医院的品牌形象造成不可估量的损害。因此,深刻理解并积极适应这些规则变化,成为了民营医院在抖音营销征途上的必修课。
本文旨在为民营医院提供一份详尽的安全营销指南,助其在抖音平台上稳健成长,有效规避那些可能导致账号受限甚至封禁的违规词与行为。














(内容源自网络,侵删)
民营医院在抖音平台上的营销之旅,虽道阻且长,但只要紧握合规之舵,便能乘风破浪,开拓出一片崭新的天地。
记住:每一次成功的规避,都是对品牌信誉的一次积累;每一次精准的内容投放,都是拉近与患者距离的桥梁。
在抖音营销的征途中,保持创新与敏感度的同时,让专业、真实、正面成为你的代名词,这样不仅能有效避免违规风险,还能在众多竞争者中脱颖而出,赢得广大用户的信赖与支持。
最后,要强调的是,抖音营销环境与规则并非一成不变,持续关注平台政策动态,适时调整营销策略,参与官方培训与认证,将使你在合规的道路上行得更远、更稳。